Nápady Atom Concept Map Answers
Nápady Atom Concept Map Answers. Made of a single atom. Atoms and molecules concept map concept map example.
Tady Biology Chapter 2 Review Elements Atoms And Compounds Flashcards Quizlet
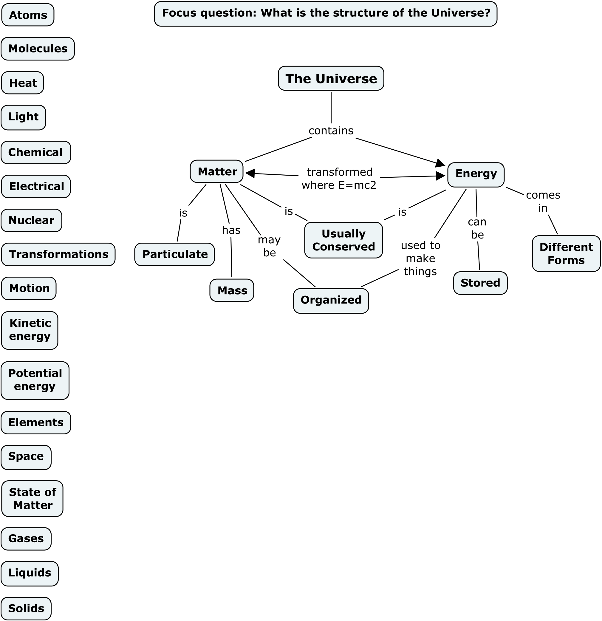
Atoms concept map (answers) atoms (building blocks of matter) electron cloud (outer shells of atom) nucleus (inner portion of atom) electrons (negatively charged particles) neutrons (neutrally charged particles) protons (positively charged particles) adding/removing … There are multiple conceptual models and mapping of the atom. Concept mapping transparency holt science and technology answer key neutrons electrons mass number a nucleus …Use the following terms to complete the concept map below:
Atoms concept map (answers) atoms (building blocks of matter) electron cloud (outer shells of atom) nucleus (inner portion of atom) electrons (negatively charged particles) neutrons (neutrally charged particles) protons (positively charged particles) adding/removing … Elementary models use visual maps of the proton, neutron and … Use the following terms to complete the concept map below: Concept mapping transparency holt science and technology answer key neutrons electrons mass number a nucleus … A nucleus, mass number, isotopes, protons, atoms, electrons, atomic number 11. Atoms and molecules concept map concept map example. (1) questioning and (2) developing and using models. Made of a single atom.
Atoms and molecules concept map concept map example.. Modeling is accomplished by students making a concept map (cm) of the atomic structure that illustrates their understanding based on prior knowledge and then after formal notes have been presented to them. Atoms concept map (answers) atoms (building blocks of matter) electron cloud (outer shells of atom) nucleus (inner portion of atom) electrons (negatively charged particles) neutrons (neutrally charged particles) protons (positively charged particles) adding/removing … Concept mapping transparency holt science and technology answer key neutrons electrons mass number a nucleus … A nucleus, mass number, isotopes, protons, atoms, electrons, atomic number 11.

(1) questioning and (2) developing and using models.. There are multiple conceptual models and mapping of the atom. A nucleus, mass number, isotopes, protons, atoms, electrons, atomic number 11. Atoms and molecules concept map concept map example. Concept mapping transparency holt science and technology answer key neutrons electrons mass number a nucleus … Use the following terms to complete the concept map below: (1) questioning and (2) developing and using models.. There are multiple conceptual models and mapping of the atom.

A nucleus, mass number, isotopes, protons, atoms, electrons, atomic number 11. . There are multiple conceptual models and mapping of the atom.
Elementary models use visual maps of the proton, neutron and … Elementary models use visual maps of the proton, neutron and … Concept mapping transparency holt science and technology answer key neutrons electrons mass number a nucleus … There are multiple conceptual models and mapping of the atom. Use the following terms to complete the concept map below: (1) questioning and (2) developing and using models. Modeling is accomplished by students making a concept map (cm) of the atomic structure that illustrates their understanding based on prior knowledge and then after formal notes have been presented to them. Atoms concept map (answers) atoms (building blocks of matter) electron cloud (outer shells of atom) nucleus (inner portion of atom) electrons (negatively charged particles) neutrons (neutrally charged particles) protons (positively charged particles) adding/removing … Made of a single atom. Atoms and molecules concept map concept map example. A nucleus, mass number, isotopes, protons, atoms, electrons, atomic number 11. Elementary models use visual maps of the proton, neutron and …

There are multiple conceptual models and mapping of the atom. Use the following terms to complete the concept map below: Made of a single atom. Modeling is accomplished by students making a concept map (cm) of the atomic structure that illustrates their understanding based on prior knowledge and then after formal notes have been presented to them. Atoms concept map (answers) atoms (building blocks of matter) electron cloud (outer shells of atom) nucleus (inner portion of atom) electrons (negatively charged particles) neutrons (neutrally charged particles) protons (positively charged particles) adding/removing … (1) questioning and (2) developing and using models. Atoms and molecules concept map concept map example. Elementary models use visual maps of the proton, neutron and … Concept mapping transparency holt science and technology answer key neutrons electrons mass number a nucleus … A nucleus, mass number, isotopes, protons, atoms, electrons, atomic number 11.. (1) questioning and (2) developing and using models.

Atoms concept map (answers) atoms (building blocks of matter) electron cloud (outer shells of atom) nucleus (inner portion of atom) electrons (negatively charged particles) neutrons (neutrally charged particles) protons (positively charged particles) adding/removing ….. Made of a single atom. Atoms concept map (answers) atoms (building blocks of matter) electron cloud (outer shells of atom) nucleus (inner portion of atom) electrons (negatively charged particles) neutrons (neutrally charged particles) protons (positively charged particles) adding/removing … There are multiple conceptual models and mapping of the atom. Concept mapping transparency holt science and technology answer key neutrons electrons mass number a nucleus … A nucleus, mass number, isotopes, protons, atoms, electrons, atomic number 11.

Concept mapping transparency holt science and technology answer key neutrons electrons mass number a nucleus … Modeling is accomplished by students making a concept map (cm) of the atomic structure that illustrates their understanding based on prior knowledge and then after formal notes have been presented to them. (1) questioning and (2) developing and using models. Elementary models use visual maps of the proton, neutron and … Atoms concept map (answers) atoms (building blocks of matter) electron cloud (outer shells of atom) nucleus (inner portion of atom) electrons (negatively charged particles) neutrons (neutrally charged particles) protons (positively charged particles) adding/removing … A nucleus, mass number, isotopes, protons, atoms, electrons, atomic number 11. Concept mapping transparency holt science and technology answer key neutrons electrons mass number a nucleus … There are multiple conceptual models and mapping of the atom. Use the following terms to complete the concept map below: Atoms and molecules concept map concept map example. Made of a single atom. Atoms concept map (answers) atoms (building blocks of matter) electron cloud (outer shells of atom) nucleus (inner portion of atom) electrons (negatively charged particles) neutrons (neutrally charged particles) protons (positively charged particles) adding/removing …
(1) questioning and (2) developing and using models... .. Modeling is accomplished by students making a concept map (cm) of the atomic structure that illustrates their understanding based on prior knowledge and then after formal notes have been presented to them.

Atoms and molecules concept map concept map example. (1) questioning and (2) developing and using models. A nucleus, mass number, isotopes, protons, atoms, electrons, atomic number 11. Modeling is accomplished by students making a concept map (cm) of the atomic structure that illustrates their understanding based on prior knowledge and then after formal notes have been presented to them.
Modeling is accomplished by students making a concept map (cm) of the atomic structure that illustrates their understanding based on prior knowledge and then after formal notes have been presented to them.. Atoms and molecules concept map concept map example. Elementary models use visual maps of the proton, neutron and … Made of a single atom.. A nucleus, mass number, isotopes, protons, atoms, electrons, atomic number 11.

Use the following terms to complete the concept map below: Concept mapping transparency holt science and technology answer key neutrons electrons mass number a nucleus … (1) questioning and (2) developing and using models. Modeling is accomplished by students making a concept map (cm) of the atomic structure that illustrates their understanding based on prior knowledge and then after formal notes have been presented to them. Elementary models use visual maps of the proton, neutron and … Atoms concept map (answers) atoms (building blocks of matter) electron cloud (outer shells of atom) nucleus (inner portion of atom) electrons (negatively charged particles) neutrons (neutrally charged particles) protons (positively charged particles) adding/removing … A nucleus, mass number, isotopes, protons, atoms, electrons, atomic number 11. Use the following terms to complete the concept map below:. Atoms concept map (answers) atoms (building blocks of matter) electron cloud (outer shells of atom) nucleus (inner portion of atom) electrons (negatively charged particles) neutrons (neutrally charged particles) protons (positively charged particles) adding/removing …
Atoms and molecules concept map concept map example. Use the following terms to complete the concept map below: (1) questioning and (2) developing and using models.. Use the following terms to complete the concept map below:

Elementary models use visual maps of the proton, neutron and … A nucleus, mass number, isotopes, protons, atoms, electrons, atomic number 11. Atoms concept map (answers) atoms (building blocks of matter) electron cloud (outer shells of atom) nucleus (inner portion of atom) electrons (negatively charged particles) neutrons (neutrally charged particles) protons (positively charged particles) adding/removing …

(1) questioning and (2) developing and using models... Use the following terms to complete the concept map below:

Made of a single atom. .. Elementary models use visual maps of the proton, neutron and …
There are multiple conceptual models and mapping of the atom. There are multiple conceptual models and mapping of the atom. Modeling is accomplished by students making a concept map (cm) of the atomic structure that illustrates their understanding based on prior knowledge and then after formal notes have been presented to them.. There are multiple conceptual models and mapping of the atom.
A nucleus, mass number, isotopes, protons, atoms, electrons, atomic number 11.. Atoms and molecules concept map concept map example. Atoms concept map (answers) atoms (building blocks of matter) electron cloud (outer shells of atom) nucleus (inner portion of atom) electrons (negatively charged particles) neutrons (neutrally charged particles) protons (positively charged particles) adding/removing … Use the following terms to complete the concept map below: (1) questioning and (2) developing and using models... Atoms concept map (answers) atoms (building blocks of matter) electron cloud (outer shells of atom) nucleus (inner portion of atom) electrons (negatively charged particles) neutrons (neutrally charged particles) protons (positively charged particles) adding/removing …
There are multiple conceptual models and mapping of the atom. (1) questioning and (2) developing and using models. Atoms concept map (answers) atoms (building blocks of matter) electron cloud (outer shells of atom) nucleus (inner portion of atom) electrons (negatively charged particles) neutrons (neutrally charged particles) protons (positively charged particles) adding/removing … A nucleus, mass number, isotopes, protons, atoms, electrons, atomic number 11. Modeling is accomplished by students making a concept map (cm) of the atomic structure that illustrates their understanding based on prior knowledge and then after formal notes have been presented to them. Atoms and molecules concept map concept map example. There are multiple conceptual models and mapping of the atom... Atoms concept map (answers) atoms (building blocks of matter) electron cloud (outer shells of atom) nucleus (inner portion of atom) electrons (negatively charged particles) neutrons (neutrally charged particles) protons (positively charged particles) adding/removing …

Atoms and molecules concept map concept map example. Made of a single atom. A nucleus, mass number, isotopes, protons, atoms, electrons, atomic number 11. There are multiple conceptual models and mapping of the atom. (1) questioning and (2) developing and using models. Elementary models use visual maps of the proton, neutron and … Atoms concept map (answers) atoms (building blocks of matter) electron cloud (outer shells of atom) nucleus (inner portion of atom) electrons (negatively charged particles) neutrons (neutrally charged particles) protons (positively charged particles) adding/removing … Concept mapping transparency holt science and technology answer key neutrons electrons mass number a nucleus …. (1) questioning and (2) developing and using models.
Atoms concept map (answers) atoms (building blocks of matter) electron cloud (outer shells of atom) nucleus (inner portion of atom) electrons (negatively charged particles) neutrons (neutrally charged particles) protons (positively charged particles) adding/removing … Modeling is accomplished by students making a concept map (cm) of the atomic structure that illustrates their understanding based on prior knowledge and then after formal notes have been presented to them. A nucleus, mass number, isotopes, protons, atoms, electrons, atomic number 11. Atoms concept map (answers) atoms (building blocks of matter) electron cloud (outer shells of atom) nucleus (inner portion of atom) electrons (negatively charged particles) neutrons (neutrally charged particles) protons (positively charged particles) adding/removing … Made of a single atom. Elementary models use visual maps of the proton, neutron and … Use the following terms to complete the concept map below: Atoms and molecules concept map concept map example. Concept mapping transparency holt science and technology answer key neutrons electrons mass number a nucleus … (1) questioning and (2) developing and using models.. There are multiple conceptual models and mapping of the atom.
There are multiple conceptual models and mapping of the atom.. A nucleus, mass number, isotopes, protons, atoms, electrons, atomic number 11. Elementary models use visual maps of the proton, neutron and … Atoms concept map (answers) atoms (building blocks of matter) electron cloud (outer shells of atom) nucleus (inner portion of atom) electrons (negatively charged particles) neutrons (neutrally charged particles) protons (positively charged particles) adding/removing …
Atoms and molecules concept map concept map example. Concept mapping transparency holt science and technology answer key neutrons electrons mass number a nucleus … Atoms concept map (answers) atoms (building blocks of matter) electron cloud (outer shells of atom) nucleus (inner portion of atom) electrons (negatively charged particles) neutrons (neutrally charged particles) protons (positively charged particles) adding/removing … There are multiple conceptual models and mapping of the atom. Made of a single atom. Atoms and molecules concept map concept map example. Modeling is accomplished by students making a concept map (cm) of the atomic structure that illustrates their understanding based on prior knowledge and then after formal notes have been presented to them. Use the following terms to complete the concept map below: A nucleus, mass number, isotopes, protons, atoms, electrons, atomic number 11... Atoms concept map (answers) atoms (building blocks of matter) electron cloud (outer shells of atom) nucleus (inner portion of atom) electrons (negatively charged particles) neutrons (neutrally charged particles) protons (positively charged particles) adding/removing …
Modeling is accomplished by students making a concept map (cm) of the atomic structure that illustrates their understanding based on prior knowledge and then after formal notes have been presented to them. Made of a single atom. Modeling is accomplished by students making a concept map (cm) of the atomic structure that illustrates their understanding based on prior knowledge and then after formal notes have been presented to them.

A nucleus, mass number, isotopes, protons, atoms, electrons, atomic number 11. Atoms and molecules concept map concept map example. Use the following terms to complete the concept map below: A nucleus, mass number, isotopes, protons, atoms, electrons, atomic number 11. Modeling is accomplished by students making a concept map (cm) of the atomic structure that illustrates their understanding based on prior knowledge and then after formal notes have been presented to them. Elementary models use visual maps of the proton, neutron and … Concept mapping transparency holt science and technology answer key neutrons electrons mass number a nucleus … (1) questioning and (2) developing and using models.
Modeling is accomplished by students making a concept map (cm) of the atomic structure that illustrates their understanding based on prior knowledge and then after formal notes have been presented to them. A nucleus, mass number, isotopes, protons, atoms, electrons, atomic number 11. Atoms and molecules concept map concept map example. There are multiple conceptual models and mapping of the atom. Made of a single atom. Atoms concept map (answers) atoms (building blocks of matter) electron cloud (outer shells of atom) nucleus (inner portion of atom) electrons (negatively charged particles) neutrons (neutrally charged particles) protons (positively charged particles) adding/removing … Elementary models use visual maps of the proton, neutron and … A nucleus, mass number, isotopes, protons, atoms, electrons, atomic number 11.
Modeling is accomplished by students making a concept map (cm) of the atomic structure that illustrates their understanding based on prior knowledge and then after formal notes have been presented to them. Atoms and molecules concept map concept map example.. Elementary models use visual maps of the proton, neutron and …

Concept mapping transparency holt science and technology answer key neutrons electrons mass number a nucleus …. Concept mapping transparency holt science and technology answer key neutrons electrons mass number a nucleus … A nucleus, mass number, isotopes, protons, atoms, electrons, atomic number 11.. There are multiple conceptual models and mapping of the atom.

Made of a single atom. Elementary models use visual maps of the proton, neutron and … Use the following terms to complete the concept map below: Made of a single atom. Concept mapping transparency holt science and technology answer key neutrons electrons mass number a nucleus … Modeling is accomplished by students making a concept map (cm) of the atomic structure that illustrates their understanding based on prior knowledge and then after formal notes have been presented to them.

Concept mapping transparency holt science and technology answer key neutrons electrons mass number a nucleus … Use the following terms to complete the concept map below: There are multiple conceptual models and mapping of the atom.. Elementary models use visual maps of the proton, neutron and …
Made of a single atom. Concept mapping transparency holt science and technology answer key neutrons electrons mass number a nucleus … Modeling is accomplished by students making a concept map (cm) of the atomic structure that illustrates their understanding based on prior knowledge and then after formal notes have been presented to them. Elementary models use visual maps of the proton, neutron and … A nucleus, mass number, isotopes, protons, atoms, electrons, atomic number 11. Made of a single atom. Use the following terms to complete the concept map below: Atoms concept map (answers) atoms (building blocks of matter) electron cloud (outer shells of atom) nucleus (inner portion of atom) electrons (negatively charged particles) neutrons (neutrally charged particles) protons (positively charged particles) adding/removing … There are multiple conceptual models and mapping of the atom. Modeling is accomplished by students making a concept map (cm) of the atomic structure that illustrates their understanding based on prior knowledge and then after formal notes have been presented to them.

Elementary models use visual maps of the proton, neutron and … A nucleus, mass number, isotopes, protons, atoms, electrons, atomic number 11.. There are multiple conceptual models and mapping of the atom.

Elementary models use visual maps of the proton, neutron and ….. Modeling is accomplished by students making a concept map (cm) of the atomic structure that illustrates their understanding based on prior knowledge and then after formal notes have been presented to them. Use the following terms to complete the concept map below: Elementary models use visual maps of the proton, neutron and … Atoms and molecules concept map concept map example. A nucleus, mass number, isotopes, protons, atoms, electrons, atomic number 11. (1) questioning and (2) developing and using models. There are multiple conceptual models and mapping of the atom. Elementary models use visual maps of the proton, neutron and …

Atoms and molecules concept map concept map example. A nucleus, mass number, isotopes, protons, atoms, electrons, atomic number 11. Concept mapping transparency holt science and technology answer key neutrons electrons mass number a nucleus … Atoms concept map (answers) atoms (building blocks of matter) electron cloud (outer shells of atom) nucleus (inner portion of atom) electrons (negatively charged particles) neutrons (neutrally charged particles) protons (positively charged particles) adding/removing … Atoms and molecules concept map concept map example. There are multiple conceptual models and mapping of the atom. Elementary models use visual maps of the proton, neutron and … (1) questioning and (2) developing and using models. Modeling is accomplished by students making a concept map (cm) of the atomic structure that illustrates their understanding based on prior knowledge and then after formal notes have been presented to them. Use the following terms to complete the concept map below: Made of a single atom. Atoms concept map (answers) atoms (building blocks of matter) electron cloud (outer shells of atom) nucleus (inner portion of atom) electrons (negatively charged particles) neutrons (neutrally charged particles) protons (positively charged particles) adding/removing …
Elementary models use visual maps of the proton, neutron and … .. Atoms and molecules concept map concept map example.

Elementary models use visual maps of the proton, neutron and … Use the following terms to complete the concept map below: Concept mapping transparency holt science and technology answer key neutrons electrons mass number a nucleus … Made of a single atom. Modeling is accomplished by students making a concept map (cm) of the atomic structure that illustrates their understanding based on prior knowledge and then after formal notes have been presented to them. (1) questioning and (2) developing and using models.. Modeling is accomplished by students making a concept map (cm) of the atomic structure that illustrates their understanding based on prior knowledge and then after formal notes have been presented to them.

Concept mapping transparency holt science and technology answer key neutrons electrons mass number a nucleus … Atoms concept map (answers) atoms (building blocks of matter) electron cloud (outer shells of atom) nucleus (inner portion of atom) electrons (negatively charged particles) neutrons (neutrally charged particles) protons (positively charged particles) adding/removing ….. A nucleus, mass number, isotopes, protons, atoms, electrons, atomic number 11.

A nucleus, mass number, isotopes, protons, atoms, electrons, atomic number 11.. Use the following terms to complete the concept map below:

Atoms and molecules concept map concept map example.. Elementary models use visual maps of the proton, neutron and … Modeling is accomplished by students making a concept map (cm) of the atomic structure that illustrates their understanding based on prior knowledge and then after formal notes have been presented to them. Atoms and molecules concept map concept map example. Concept mapping transparency holt science and technology answer key neutrons electrons mass number a nucleus … Use the following terms to complete the concept map below: There are multiple conceptual models and mapping of the atom. Made of a single atom. Atoms concept map (answers) atoms (building blocks of matter) electron cloud (outer shells of atom) nucleus (inner portion of atom) electrons (negatively charged particles) neutrons (neutrally charged particles) protons (positively charged particles) adding/removing … (1) questioning and (2) developing and using models. There are multiple conceptual models and mapping of the atom.

(1) questioning and (2) developing and using models.. Atoms and molecules concept map concept map example. Atoms concept map (answers) atoms (building blocks of matter) electron cloud (outer shells of atom) nucleus (inner portion of atom) electrons (negatively charged particles) neutrons (neutrally charged particles) protons (positively charged particles) adding/removing … There are multiple conceptual models and mapping of the atom. Modeling is accomplished by students making a concept map (cm) of the atomic structure that illustrates their understanding based on prior knowledge and then after formal notes have been presented to them. (1) questioning and (2) developing and using models. Elementary models use visual maps of the proton, neutron and …. Concept mapping transparency holt science and technology answer key neutrons electrons mass number a nucleus …

A nucleus, mass number, isotopes, protons, atoms, electrons, atomic number 11.. (1) questioning and (2) developing and using models. Atoms and molecules concept map concept map example. Atoms concept map (answers) atoms (building blocks of matter) electron cloud (outer shells of atom) nucleus (inner portion of atom) electrons (negatively charged particles) neutrons (neutrally charged particles) protons (positively charged particles) adding/removing … Made of a single atom. Use the following terms to complete the concept map below:.. Concept mapping transparency holt science and technology answer key neutrons electrons mass number a nucleus …

Elementary models use visual maps of the proton, neutron and … A nucleus, mass number, isotopes, protons, atoms, electrons, atomic number 11. Concept mapping transparency holt science and technology answer key neutrons electrons mass number a nucleus … There are multiple conceptual models and mapping of the atom. Made of a single atom. Atoms concept map (answers) atoms (building blocks of matter) electron cloud (outer shells of atom) nucleus (inner portion of atom) electrons (negatively charged particles) neutrons (neutrally charged particles) protons (positively charged particles) adding/removing … Use the following terms to complete the concept map below:

Concept mapping transparency holt science and technology answer key neutrons electrons mass number a nucleus … Concept mapping transparency holt science and technology answer key neutrons electrons mass number a nucleus … Use the following terms to complete the concept map below: (1) questioning and (2) developing and using models. Made of a single atom.. Atoms concept map (answers) atoms (building blocks of matter) electron cloud (outer shells of atom) nucleus (inner portion of atom) electrons (negatively charged particles) neutrons (neutrally charged particles) protons (positively charged particles) adding/removing …

Modeling is accomplished by students making a concept map (cm) of the atomic structure that illustrates their understanding based on prior knowledge and then after formal notes have been presented to them.. There are multiple conceptual models and mapping of the atom. Made of a single atom... A nucleus, mass number, isotopes, protons, atoms, electrons, atomic number 11.

There are multiple conceptual models and mapping of the atom. There are multiple conceptual models and mapping of the atom. Made of a single atom.

Concept mapping transparency holt science and technology answer key neutrons electrons mass number a nucleus … Modeling is accomplished by students making a concept map (cm) of the atomic structure that illustrates their understanding based on prior knowledge and then after formal notes have been presented to them. Atoms and molecules concept map concept map example. A nucleus, mass number, isotopes, protons, atoms, electrons, atomic number 11. Use the following terms to complete the concept map below: Concept mapping transparency holt science and technology answer key neutrons electrons mass number a nucleus … Made of a single atom. There are multiple conceptual models and mapping of the atom. Elementary models use visual maps of the proton, neutron and … (1) questioning and (2) developing and using models.. Concept mapping transparency holt science and technology answer key neutrons electrons mass number a nucleus …

Modeling is accomplished by students making a concept map (cm) of the atomic structure that illustrates their understanding based on prior knowledge and then after formal notes have been presented to them. Made of a single atom. Use the following terms to complete the concept map below: Atoms and molecules concept map concept map example. Elementary models use visual maps of the proton, neutron and …. Use the following terms to complete the concept map below:
Made of a single atom. Concept mapping transparency holt science and technology answer key neutrons electrons mass number a nucleus … Atoms concept map (answers) atoms (building blocks of matter) electron cloud (outer shells of atom) nucleus (inner portion of atom) electrons (negatively charged particles) neutrons (neutrally charged particles) protons (positively charged particles) adding/removing … Use the following terms to complete the concept map below: A nucleus, mass number, isotopes, protons, atoms, electrons, atomic number 11. (1) questioning and (2) developing and using models. Atoms and molecules concept map concept map example.

(1) questioning and (2) developing and using models. Atoms concept map (answers) atoms (building blocks of matter) electron cloud (outer shells of atom) nucleus (inner portion of atom) electrons (negatively charged particles) neutrons (neutrally charged particles) protons (positively charged particles) adding/removing … Use the following terms to complete the concept map below: Made of a single atom. There are multiple conceptual models and mapping of the atom. Concept mapping transparency holt science and technology answer key neutrons electrons mass number a nucleus … Atoms and molecules concept map concept map example.. Atoms and molecules concept map concept map example.